REVIEW ON XCRYPT - The Hybrid Exchange
Hello Everyone .Today I would like to introduce to you an extremely potential project and attract many investors about xCrypt.How exchanges start off with zero trading fees to get customers and then stick them with high fees ,xCrypt promises zero trading fees forever If I had a choice between an exchange that charges me money for trading and an exchange that does not, I would pick the free one every time, provided I can find the cryptos I can trade in their exchange Usually, exchanges tend to charge both the tokens for listing and the customers for trading. They make double the money and if they are popular, they get real rich real quick. That is the reason so many exchanges are popping up these days, but since the early bird gets the worm, earlier exchanges make the most money. One of the reasons for that is the greed of the later exchanges, they want to charge both sides as well. If they could give up at least some of the potential profit, they could get more customers, in my opinion. Some of the new exchanges, such as trade.io does not charge customers up to a certain time period but everyone can see that once they start charging money, you will get used to it and it will be harder to get your funds out.
The xCrypt ecosystem has been created in order to ensure that all of its sections can operate both as a unit and independently. team aim to change the world of cryptocurrencies via ecosystem, because it’s true to say that most companies only provide individualized services. With the xCrypt ecosystem, multiple services will be available for users to take advantage of, providing significant space for growth. That’s why early backers of the currency will be able to take prime position in being a part of the expansion of this decentralised ecosystem.

XCrypt project is concentrated on making a strong cryptocurrency exchange that has a broad vary of services. The goal is to confirm users will take pleasure in the developments within the cryptocurrency market, whereas mitigating risks arising from cryptocurrency possession, transfer, and exchange.There will be a {transparent} show of relevant market knowledge, zero fees group action, charge account credit and mining operations. in addition to a good, transparent, and secure exchange.
XCRYPT project has introduced a good security measures to counter the security issues such as adoption of encrypted wallet with AES-256 which are secured offline. With XCRYPT exchange traders can easily say bye-bye to issues of hacks and attacks which this will be achievable through the introduction of blockchain technology that will involve the use of smart contract to bring full automation into the platform and at the same time increase the transparency of the platform which users and traders have been clamoring to have for a long period of time
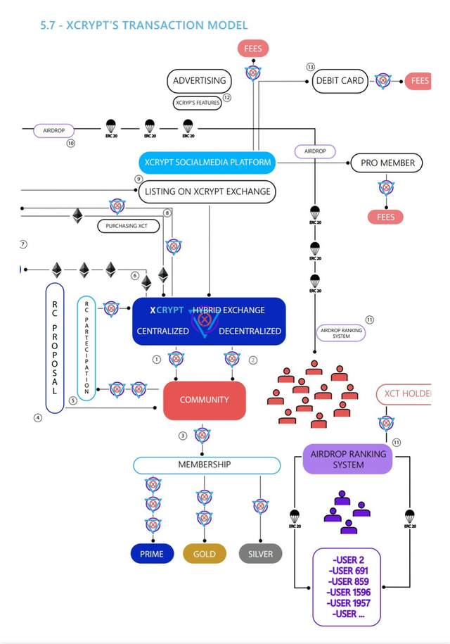
XCRYPT is the first crypto ecosystem with an high added value with the heart in its exchange. Hybrid, ready for STO and for a marketplace made for the ERC721. We created this end to end system which includes a Debit Card and a Social Media Trading system which is an advanced investment solution, which enables trading on one account managed by a skillfull and experienced trader using his own funds and joint funds invested by other traders in his SMT account. This ecosystem is made to be at the same level as the world’s big players, and even surpass them, for we are already suitable in this field’s future.
Project Goals
Goal is to provide everything needed for crypto-profit under the same roof. All in a high secure and ultra performant ecosystem. top priority are users. Mission is to contribute to the development of the cryptocurrency community's security. They will develop the next generation ecosystem based on blockchain technology that offers all cryptocurrency related operations from: securing different blockchains through the mining process, trading and storing cryptocurrency, up to make the cryptocurrency available on traditional payment methods. This will help users save money and will protect them against fraud through the use of smart contracts.
THE XCRYPT HYBRID PLATFORM
This exchange provides a trustless, real-time, and high-throughput trading experience in combination with a blockchain based settlement. Being hybrid basically means that it combines the advantages of the centralized and decentralized exchanges while making sure that the platform does not carry over any defect of any other exchange. As a result of centrally managing trade matching and Ethereum transaction dispatch, the hybrid exchange empowers users to trade constantly without waiting for transactions to mine, fill various orders at once, and revoke orders immediately without gas charges.
THE XCRYPT TOKEN
The XCT token is the cryptographic token that will fuel the Xcrypt platform. The Xcrypt team is currently running an IEO on Idax exchange. Subsequently XCrypt token can also be purchased and sold in both fiat currency and alternative electronic money on the Xcrypt exchange. In addition, the price of the currency will be determined by different market forces and electronic money exchange systems. The price of a coin has no maximum, which means it can increase remarkable values. XCrypt token has a limited number of tokens, limited to 200,000,000 tokens.
FOR MORE INFO KINDLY CLICK THE LINKS BELOW :
Instagram: https://www.instagram.com/xcryptclub/
Twitter: https://twitter.com/xcryptclub
Facebook: https://www.facebook.com/xcryptclub/
Telegram: https://t.me/xcryptclub
YouTube: https://www.youtube.com/channel/UCSTVlIYw7fj9PrVu9FYKKVQ
Medium: https://medium.com/@xcryptclub
Reddit: https://www.reddit.com/r/xCrypt/
Whitepaper: https://www.xcrypt.club/xCrypt-Whitepaper.pdf/
Author: Sccc
Btt profile: https://bitcointalk.org/index.php?action=profile;u=1611160





Congratulations @thachvu1997! You received a personal award!
You can view your badges on your Steem Board and compare to others on the Steem Ranking
Do not miss the last post from @steemitboard:
Vote for @Steemitboard as a witness to get one more award and increased upvotes!