Обзор TBTC [перевод из defirate.com]
Выражаем благодарность за написание статьи сайт defirate.com, ссылка на оригинальный пост: https://defirate.com/tbtc
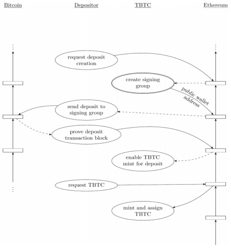
Как работает TBTC?
TBTC - это децентрализованная и не требующая доверия система для "упаковки" биткоинов, предложенная Keep Project и Cross-Chain Working Group. Целью TBTC является создание системы без доверия для использования Биткоин в системах на основе Ethereum, которая может рассматриваться, как критически важная инфраструктура для успеха более широкой экосистемы.
Минтинг TBTC
Пользователи, которые хотят чеканить TBTC, могут сделать это, отправив запрос на депозит в смарт-контракт TBTC на Ethereum. Депозитор также должен застейкать некоторое количество ETH, известное как депозитный залог, в качестве механизма защиты от спама для системы, в которой депозитная облигация возвращается после завершения процесса депозита.
После того, как пользователь отправляет залог, случайно выбранная подписывающая группа (Подписанты) генерирует общедоступный адрес кошелька BTC для пользователя. Члены подписывающей группы выбираются из подходящего пула подписывающих лиц, которые согласились предоставить ETH в качестве залога. Этот связанный ETH является стимулом для согласования интересов подписывающих сторон и может использоваться для наказания участников в случае ненадлежащего поведения. Имея это в виду, подписывающие стороны должны предоставить 150% от общего размера депозита в ETH в качестве залога для создания ключевой пары. Этот механизм очень похож на систему стейблкоинов MakerDAO и Dai.
Например, если депозит BTC составляет 1 BTC и требует 15 подписантов, каждая подписывающая сторона должна иметь ETH, эквивалент 0,1 BTC, обеспеченный (всего 1,5 BTC), чтобы сгенерировать пару ключей.
После того, как вкладчик отправил BTC на адрес депозита подписывающей группы, подтверждение депозита проверяется с помощью системы простой проверки платежей (SPV) в сети Ethereum. После проверки смарт-контракт позволяет минтить TBTC 1: 1.
В качестве меры безопасности для предотвращения атак типа «отказ в обслуживании» 0,005 TBTC удерживается при минтинге и возвращается получателю при закрытии депозита. Первоначально бенефициар и вкладчик являются одними и теми же участниками, однако в Ethereum статус бенефициара может быть передан через невзаимозаменяемый токен (ERC721).
Мы хотели бы отметить, что в настоящее время TBTC сможет обрабатывать депозиты только в размере 1 BTC, а любые депонированные BTC заблокированы на 6 месяцев. Тем не менее, мы можем ожидать, что по мере того, как эта система будет протестирована и доработана, система в конечном итоге разрешит любой размер депозита, превышающий минимальную сумму, для покрытия сетевых сборов и комиссий за хранение.
Демо-видео: https://twitter.com/mhluongo/status/1162492082596057088
Погашение TBTC
Системы выкупа TBTC нацелены на предоставление доступа к депозитным BTC через публично проверяемый процесс. Если депозит не был обвинен в мошенничестве или ликвидации и истекли 6 месяцев, то он имеет право на запрос на возврат. При этом любой субъект может выполнить запрос на выкуп, выплатив непогашенную TBTC и начисленные комиссионные за хранение, а также предоставить адрес своего биткоин-кошелька. После получения запроса смарт-контракты tBTC сжигают сумму, эквивалентную размеру депозита, распределяют комиссию подписавшего и бенефициарные облигации между действующими субъектами и уведомляют связанных подписывающих сторон, что необходима подпись.
После завершения этого процесса и уплаты всех комиссий tBTC сжигается на Ethereum, а пользователь, выполнивший выкуп, получает свои собственные BTC.
Сборы и погашение
Принимая во внимание комиссию от централизованных хранителей (0,0025-0,0075 BTC), подписанты получают фиксированное вознаграждение в размере 0,005 TBTC за 1,0 отчеканенный TBTC, что означает, что общий доход от подписания составляет 0,5% от рыночной капитализации отчеканенного количества TBTC каждый год.
В целом сумма погашения рассчитывается как сумма следующего:
Размер депозита = 1 TBTC
Комиссия подписывающей стороны = 0,005 TBTC
Получатель депозита = 0,0005 TBTC
Вывод
Это общий обзор процесса, который не учитывает многие из специфических нюансов, связанных с системой, включая коэффициент обеспечения для связанных подписантов, резкие штрафы, потоки цен и другие особенности системы.
Однако в качестве упрощенного заключительного резюме: Биткоин депозитится в кошелек с несколькими подписями, где держатели ключей являются стимулами действовать соответствующим образом, блокируя другие криптоактивы в качестве обеспечения (в данном случае ETH). Как только это подтверждается в блокчейне, смарт-контракт TBTC выдает пользователю эквивалент токена 1: 1 на Ethereum.
Если вы хотите получить полное представление о системе TBTC, вы можете ознакомиться с официальной спецификацией tBTC здесь. Также обратите внимание на Wrapped Bitcoin - еще одну альтернативу биткоинам в блокчейне Ethereum.
