ユニバーサルゲーム通貨
GameXCoin(GXC)とは何ですか?
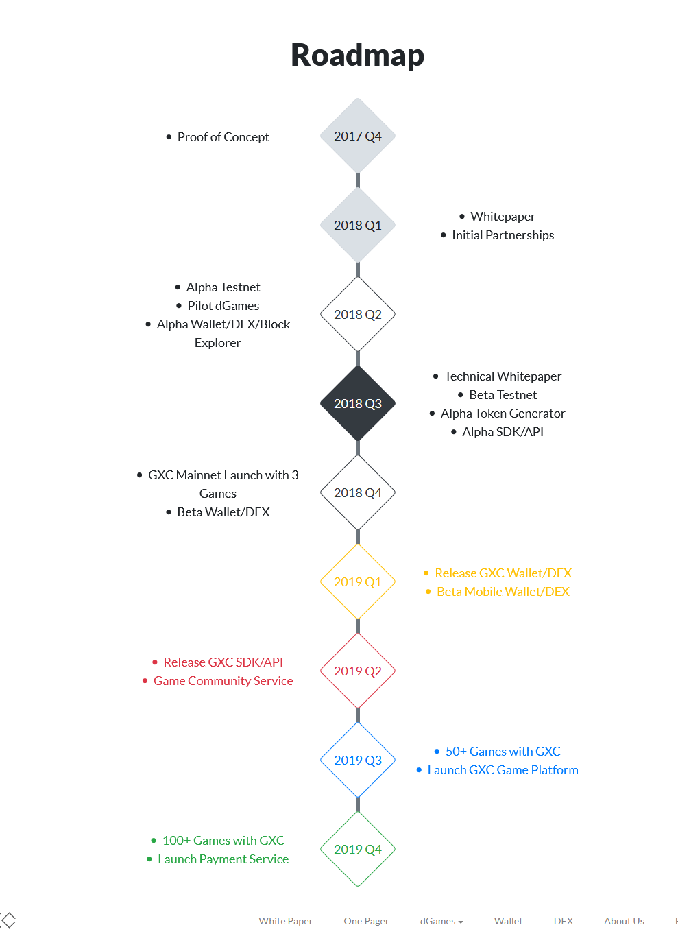
GameXCoinは2017年12月に設立されたBlockchain Venturesの子会社です.GXCはゲームを対象とした独自のブロックチェーンプラットフォームを開発しました。ブロックチェーン技術は、EOSと呼ばれる第3世代のブロックチェーンに基づいており、ブロックチェーンプラットフォームで実装されるゲーム用のSDKを開発しています。GXCは、2018年末にMainnetを立ち上げる予定で、プラットフォーム上で3つ以上の商業ゲームが開催されます。
cryptocurrencyに関する噂は増加しており、人々はそれを聞いており、より多くの人々がそれについてもっと知りたいと思っており、その一部になる方法を見つけたいと思っています。ブロックチェインの技術が登場すると、多くのことが変わります。多くの企業が改善されているので、多くの企業が暗号化通貨を仕事で使い始めています。新しいアイデアが毎日出てきます。人々は新しいプロジェクトに投資したい。私たちは世界で最も大きなツールを持っており、それはインターネットと呼ばれています。インターネットは、私たちが何でもできる非常に大きな情報基盤です。インターネットは世界中につながっています。これらのプロジェクトの1つはGameXCoinで、GameXCoinトークンでゲームをターゲットとするブロックチェーンプラットフォームです。
なぜGameXcoinなの?
Manfaat Game XコインGXCトークン
プレイヤー
トークンについて- プレイヤーは ゲームをプレイしてeウォレット経由でデータを共有することにより、賞金やボーナスをトークンの形で得ることができ ます。取得したトークンを使用して、専用のコンテンツおよびアイテムを開くことができます。プレイヤーが獲得したトークンは、エコシステム内の他のゲームでも使用できます。
低コストの開発者の場合 - 開発者が仲介者に支払った料金を支払う必要がないように、プラットフォームは仲介者を削除します。開発者は、低価格でプラットフォームコンピューティングリソースにアクセスすることもできます。
賞 - ノード操作に参加して制作をブロックする開発者は、GXC賞を授与されます。
ゲーム用のブロックチェーンプラットフォーム
ゲーム開発者はGXCを通じてトークンウォレットを操作し、トークンを配布することができます。
ゲーム開発者は、トークンの排他性を最大限に高めるために、ゲームアイテムまたはコンテンツをトークンでのみ購入できるようにすることができます。
ゲーマーは、ゲーム内のコミュニティ、アカウント、統計などのブロックチェーンからすべての機能にアクセスできます。
現在、GXCは3つのゲームをプラットフォーム上で実行しており、ウォレット、DEX、ブロックチェーンエクスプローラなどのクールな機能は直感的です。
5つの主なポイント
ブロックチェーンはオープンソースのEOSに基づいて開発されています - 高速データ処理を可能にします。
開発者は、GXCコインを担保として独自のゲームトークンを発行します。
各ゲームの経済トークンは、スマート契約を使用して開発者が制御することができます。
システムを高速かつ軽量にするブロックチェインには、ゲームトークンのみが許可されています。
GXCは、簡単に既存のUIに適合させることができるゲーム用SDK / APIを提供します。
トークン分布
詳細については、以下をご覧ください。
ウェブサイト:https : //www.gamexcoin.io/
Facebook:https : //www.facebook.com/gxc.world
電報:https : //t.me/GXC_EN
Twitter:https : //twitter.com/GXC_Official
メディア:https : //medium.com/game-x-coin
によって; コピスス4000
リンク::https: //bitcointalk.org/index.php?action=profile;u=1953415
ウォレット:0xB49Aa78C79b0FA4684b41C851aA976F49B49e1c6



%20-%20GXC%20World(5).png)
%20-%20GXC%20World(3).png)
Warning! This user is on my black list, likely as a known plagiarist, spammer or ID thief. Please be cautious with this post!
If you believe this is an error, please chat with us in the #cheetah-appeals channel in our discord.