 | ikwal [Posts] 11:11:57 pm The Diary Game, Minggu 15 Maret 2026 Mengganti oli mesin becak |
 | cmdd [Posts] 11:06:06 pm Derita Nelayan di Pidie Jaya: Banjir Bandang Belum Usai, Kini Jari Kaki Harus Diamputasi |
 | cmdd [Posts] 9:51:03 pm Peduli Sesama di Bulan Ramadhan, Relawan FPI Bireuen Salurkan Mukena dan Takjil untuk Korban Banjir Bandang di Tiga Desa |
 | teukuipul87 [Posts] 9:30:18 pm Antara hal yang menyenangkan dengan Kesedihan |
 | cmdd [Posts] 9:13:39 pm Kebersamaan di Bulan Suci: Gampong Mns Jurong Teupin Pukat Gelar Kenduri Khatam Qur'an dan Buka Puasa Bersama di Tengah Pemulihan Banjir |
 | midiagam [Posts] 8:30:45 pm Ketenangan Hati |
 | nurlina01 [Posts] 6:26:30 pm The Diary Game 16 Maret 2026: menjahit baju suami |
 | nurazizahh [Posts] 3:05:06 pm The Diary Game (12 Maret 2026) moment bukber dengan kawan-kawan kerja |
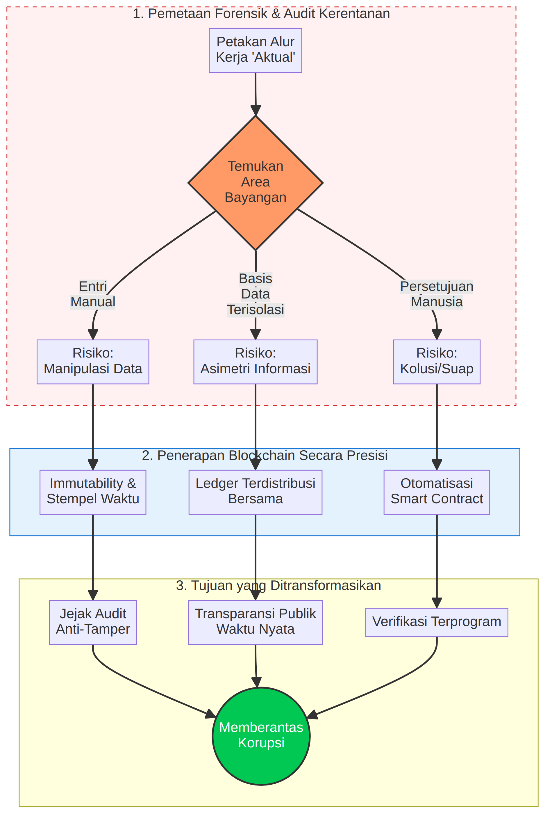
 | mpu.gandring [Posts] 3:01:48 pm Memberantas korupsi perlu memetakan alur kerja layanan secara forensik untuk menemukan celah rawan data, lalu menggantikan keputusan terpusat dengan verifikasi transparan melalui blockchain dan kontrak pintar |
 | ayijufridar [Posts] 1:02:51 pm Aceh Mining Permit Sale Amid Ecological Crisis |
 | yuswadinisam [Posts] 12:32:39 pm The Diary Game (Jumat, 13 Maret 2026) Memanen Kakao Bersama Anak |
 | quotes-haven [Posts] 8:48:42 am Humorous Quips |
 | cutbalqis [Posts] 4:49:21 am The Diary Game ( 14 Maret 2026)aktifitas saya hari ini |
 | cmdd [Posts] 1:52:54 am FPI Bireuen Salurkan Bantuan Kasur dan Takjil untuk Korban Banjir Bandang, Minta Pemerintah Perhatikan Pengungsi |
 | cmdd [Posts] 12:18:24 am Hangatnya Lebaran 1447 H: Aipda Jonni Rahmad Ajak Anak Yatim Pidie Jaya Belanja Baju Baru, Senyum Ceria Merekah di Dua Panti Asuhan |
 | teukuipul87 [Posts] 12:06:24 am The Diary Game {Sabtu, 14 Maret 2026} Rutinitas di hari ke-24 Puasa Ramadhan |
 | ikwal [Posts] 11:15:54 pm The Diary Game, Sabtu 14 Maret 2026 Pergi ke kebun semangka |
 | usay [Posts] 11:12:42 pm [Terima kasih atas kerja kerasmu hari ini.] 15/3/2026 |
 | dekki [Posts] 11:04:48 pm The Diary Game, Minggu 15 Maret 2026 Berjualan buah semangka |
Want to grow faster on Steemit? Try www.pussteem.com – the first platform that lets you use $PUSS tokens to power up your posts. For just $0.50, you can receive $10 worth of upvotes through our curated support system.
➤ Learn more: Unlock the Power of Your Steemit Journey
➤ Step-by-step guide: How to Get Started -Video Tutorial
Join the movement – boost your visibility, earn more, and grow with Pussteem!
:globe_with_meridians: https://pussteem.com
Join with us on Discord: https://discord.gg/g4KWCtFJbk