LIQNET: Here CURRENCIES MOVE AROUND
The world turns out to be so nearer in each alternative in budgetary sides. There are different money related stages and some contain cash activities. Those are essentially called money trades. Worldwide cryptographic money exchanging is such similar to a stage that proceeds with still and is being scattered itself among different stages. Also, it is driven serious discontinuity of liquidity. The lower the liquidity the lower the normal is an exchanging correlation in the traditional markets.
Presentation OF LIQNET AND IT'S DUTY:
LIQNET-name of a crypto trade which is an incredible method to join liquidity from various stages and take care of the issue of dissipating of clients, their requests. With a superior market profundity and better costs for private people, that is framing a bound together request book. What's more, clearly these are lawful elements from different locales.
WHY LIQNET is A UNIQUE INDUSTRY:
Notwithstanding having such a significant number of methods for Cryptoexchanges, LIQNET is novel for LEN (Liquidity Exchange Network) apparatus which permits to gather and consolidate requests of our trade's customer with some basic favored terms. Requests from trade's customers get favorable circumstances from LIQNET by a solitary request bundle and it is accessible for exchanging for all LIQNET customers.
Great CONVENIENCE OF LIQNET:
Possess Desktop applications, MultiCharts, exchanging perspective, and MT5
Portable exchanging applications for android and iOS are completely useful.
Digital money exchangable online wallet through it and furthermore u would fiat be able to cash by squeezing one catch.
Digital money speculation benefit with free and paid framework is thoroughly open for you.
Recieving installments in digital currencies is so anchored and safe.
Accessibility:
There are numerous trade association on the planet. It is hard to create single living being for business sectors. A large portion of the clients and their advantages are part. Including that, liquidity is additionally part. Digital currencies ought to join individuals, organizations and money related streams. A few stages and its discontinuity of exchanging over prompts expanded instability of numerous digital currencies and resources.
The panics customary financial specialists are far from putting resources into cryptographic forms of money. Low level of liquidity and significant spreads don't help the advancement of the digital money industry. Normally, trades should look to get into a bound together exchanging spot to have the capacity to utilize the consolidated liquidity to expand income.
A considerable measure of trade and exchange apparatuses available ought to likewise be fundamentally surveyed. At an aggregate outcome, the market is loaded with stock and digital money trades. Capacity of exchanging, availability for the end clients separated with such parameters. Absolutely, the decision is limited radically and the dream of wealth leaves.
Other optical trades, liquidity will be constrained. Offering a lot of assets, a merchant dangers to neglect to get the required measure of cash. Here, we tackle the issue by joining liquidity streams from various stages into the request book.
Arrangements WANTED BY:
The base of the LIQNET venture is a safe cryptographic money trade. It utilizes both exemplary techniques and a standlone instrument to gather liquidity what utilizes as a part of house LEN innovation.
LEN utilizes its instrument to gather and consolidate information on demand to offer/bye from numerous cryptographic money trades found anyplace on the planet (Picture 1) and to frame a brought together request book.
The LEN innovation contains three vital administrations:
1.Data gatherer
2.Automated exchanging framework (gives supporting of customer's arrangements at "outside" stages)
3.Automated framework that apportions and records for reserves (gives positive adjusts at "outside" stages, represents gainfulness as an extra control apparatus of a computerized exchanging framework.
Interfacing Cryptocurrency to LEN:
To interface a digital currency trade to LEN, a client should enlist a record, store some cash, and actualize a specific LEN module that uses the trade's open API. LIQNET likewise does this administrator.
All things considered, LEN makes them squeeze issue: not all trades offer an exchanging pair with USD, some exchange digital forms of money specifically for national monetary standards. The arrangement is to make associations in LEN more intricate: national monetary forms can be transmitted by interfacing a money entryway and citing these sets with their swapping scale to the dollar at the top of the priority list and after that into the principle blotting surface. For this situation, lamentably, charges for money change are included. Monetary estimations demonstrate that it is smarter to pay an extra expense and get less expensive liquidity with the goal that component will be executed by Q3 2018.
The server side of the framework contains a few (applications) which have distinctive capacities. The LIQNET stage utilizes bunch databases: every budgetary datum is spared to a few servers and can be reproduced between areas. Accordingly, the framework is prepared to be scaled.
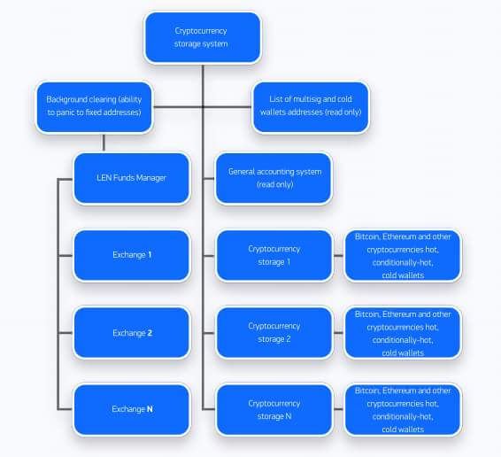
Digital currency and it's subsystems:
Digital currency stockpiling and bookkeeping framework merit calling attention to. They include the accompanying subsystems :
• Platform's inside digital currency stockpiling framework (a geologically spread out exhibit of hot, restrictively hot, and cool wallets and multisig addresses for each cryptographic money).
• Background clearing administration (approves current adjust and data sources and yields between full cross-areas, and if there's an irregularity, it enrolls the perilous state and exchange the assets to chilly wallets and multisig addresses).
• External digital currency stockpiling framework LEN Funds Manager (represents circling capital appropriated among trades, permits to exchange cryptographic forms of money amongst trades and the stage).
• Circulating capital, earned charges, stockpiling areas, and exchange limits bookkeeping frameworks.
The digital forms of money stockpiling and bookkeeping framework.
ICO INFORMATION:
The LIQNET venture draws in speculations by issuing its own particular LEN token and holding an Initial Coin Offering (ICO).The emition of the token is restricted and has zero swelling. The objective sum pulled in amid the ICO is from $20 to $50 million. The tokens can be acquired with Ethereum (ETH),Bitcoin (BTC), Zcash (ZEC), Litecoin (LTC), Ripple (XRP), or Waves, After enrolling a record, each new clients gets a committed Ethereum wallet. All monetary forms are changed over to Ethereum.Users trade ETH to tokens without anyone else's input and afterward move them into wallets in the financial specialist's close to home accounts.After the ICO,users can pull back tokens from the wallets in the speculator's close to home records in the web.
Contingent upon the span of gathered speculations, the tokens will be circulated as takes after:
• 93% - ICO financial specialists ;
• 0.94% - private offering ;
• 2% - abundance crusade ;
• 3.5% - guides.
LEN TOKEN
• Token ticker image : LEN
• Standard : ERC20
• Maximum number of tokens (given all tokens are appropriated in the initial three days) : 63 746 032
Cost of one LEN token : 1$
• Payment strategies : ETH, BTC, BCH, ZEC, LTC, XRP, Waves, USD
• During the ICO, the required measure of tokens will be created consequently.
THE MINING:
One of the parts of the cryptographic money showcase is mining. Diggers are the ones who are doing the confirmation of squares, as it were, affirm the remedies of exchanges that are incorporated into them. Mining is currently picking up force while taking new structures and getting new scales (cloud, mining inns, modernization of old offices into extensive mining ranches).
Collected incomes from mining, $ million
It creates the impression that benefits of individuals taking a shot at check of exchanges in the blockchain arrange are developing steadily,which draws in more new players.
Guide:
2015-2016 – advancement of the exchanging center, elaboration of the trade. MVP has been moved up to benefit, start of the testing of the data security demonstrate at high constant burdens.
2017 – advancement of an expert exchanging terminal, planning of the undertaking for the dispatch, thought of holding an ICO.
December 2017 – exchanging center that gathers liquidity from no less than three sources, exchanging web stage.
January 2017 – arrival of possess work area application
April 2018 – the finish of the advancement of LIQNET
April-May 2018 – testing the piece under high load, the quantity of wellsprings of obligation is more prominent than 10, the quantity of requests is in excess of 500 every second.
PreSale 07.05.2018 – 20.05.2018
ICO 21.05.2018 – 17.08.2018
Q2-Q3 2018 – buy of the MT5/Multicharts permit and its customization for our administration
End of 2018 – Beginning of 2019 – dispatch the stage used to exchange outsider tokens amid ICOs (in a different purview).
Counsel:
Rundown:
Most importantly, here is the account of LIQNET and the cryptographic money trades. There are numerous substantial markets on the planet which are about digital money trades and that is firmly bound to the cryptographic forms of money themselves. Presumably that right now is an ideal opportunity of advancement and looking at the securities exchanges and other cash showcases also stock, subordinates, it is a modest number.
It is just connected to the all around consumed of their appropriateness, all things considered, the change of the innovation. As it is expanding step by step, alternate sources are being attempting to coordinate . Innovation and the expansion of their legitimate status, and to the stipend of them as an installment instrument on global and national markets. Any positive data and any oddity emphatically influence the development of prevalence and acknowledgment of digital forms of money.
By concentrate the cryptographic forms of money showcase, one ought to motivate help to see even with the huge potential. The new installment and speculation device is still high. Digital currency permits to cut costs, which each monetary specialists do likewise and confront additionally consistent. Around 7-8 years prior, that implies about the season of 2012/2013, this advancement procedure was begun. They rearranged collaborations between financial operators in P2P,C2B and B2B areas.
At last, my extraordinary on account of LIQNET group to give us a phenomenal undertaking. Also, myprofile
IMPOTENT LINKS:
Official Site: https://liqnet.com
Whitepaper: https://liqnet.io/static/docs/Liqnet_Whitepaper_en.pdf
Support: https://liqnet.freshdesk.com ; support@liqnet.com
ICO Site: https://liqnet.io
Token Sale Agreement: https://liqnet.io/static/docs/token_sales_agreement_en.pdf
International User Agreement: https://liqnet.com/pdf/international_user_agreement.pdf
Privacy Policy: https://liqnet.io/static/docs/international_privacy_policy.pdf
User Data Collection and Storage Policy: https://liqnet.io/static/docs/cookie_policy.pdf
AML Policy: https://liqnet.io/static/docs/aml_policy.pdf
• Facebook: https://www.facebook.com/LiqNet.io
• Twitter : https://www.twitter.com/liqnet
• Telegram: http://t.me/liqnet
• Linkedin : https://www.linkedin.com/groups/13591344/profile
My Details
Kamrul Islam
Bitcointalk profile:https://bitcointalk.org/index.php?action=profile;u=1954956
Ether address:0x4523f52D1f28446b05B37A005b4843B83e3e5EF2




