kleros Has Decentralized Court System
Due to the complexity of two or more individuals, it is an inevitable phenomenon as it is a product of individual difference which on the other hand is constant.
However advert of technology and digitization about chrisis exist only in the limit of real world situations but extended to digital platform,online transactions are increasing frequently,although decentralized third party to arbitrated disputed in every kind of contract with very simple to highly complex ones.The result of this complexity is disputed result system that renders ultimate judgment in a fast,inexpensive, reliable and decentralized way.
Smart contracts has accommodated enough to automatically as programmed, but not to render subjective judgments or to include elements from outside blockchain , a fast,inexpensive, transparent reliable and decentralized global economy operating that which renders ultimate judgments about the enforceability of smart contracts,this is a key in institution for the blockchain era.
The current decision resolution of Kleros is a decision protocol for a multipurpose court system able to solve every kind of dispute by the help of an Ethereum autonomous organization that works as a decentralized third party to arbitrate disputes in every kind of contract.
Moreover the number of individuals offering services continues to grow,this problem will only get worse .

Figure1
RESOLUTION MECHANISM
The mechanism if kleros resolution has be resolves beat by beat
•Number of Jurors
•Category of Contract
•out comes
Showcase of Kleors
Doges are uploaded to the website and users can challenge wether it is indeed a Doges or Not,it is a funny use case.

Figure2
This graphic above demonstrates the entire decision making process associated with whether a Doge is submitted or not
Incentive Syatem:
Jurors rule dispute in order to collect arbitration fees.They are, incentivized to rule honestly because, after a dispute is over,jurors whose vote is not coherent with the group will lose some tokens which will be given to coherent jurors.
A while kelors has reached a decision on the dispute, tokens are unfrozen and redistributes among jurors.The redistribution mechanism is inspired by the ShellingCoin, where jurors gain or lose tokens depending on whether their vote was consistent with the others jurors.

Figure3
Token redistribution after the vote with seven jurors.Token are redistributed from jurors who voted incoherently to jurors who voted coherently .Bob lost the dispute and deposits are refunded.
ATTACT RESISTANCE
•Buying Halfway of the Tokens:
A group of parties colluding were to buy half of the tokens,it would control the results in the General court and therefore could ultimately decide all results .
However having a party buying more than half the tokens is highly unlikely if the are fairly distributed.First,half of the tokens should be available for sale which is not guaranteed.However ,the fact that one party could afford all the tokens at current market prince does not mean it would be able to buy half of them.Tokens,contrary to most physical assets,have increasing marginal costs.
•Bribe Resistance:
Although an important Mechanism against bribes.Bribing a small jury is relatively easy,moreover sinces the victim always has the right to appel,the attacker would have to keep bribing lager and lager.

Figure4
Example of paths chosen by jurors in subcourt system figure()
Applications:
•Escrow:To pay for off-chain good or service, the funds can be put in smart contract.After a receiving of a good service,the buyer can unlock the funds to the seller.
•Insurance: Therefore insuring can be benefited by the a insurer to get a compensation in case o particular event would happen.
Micro-tasking:The microtasks decentralized platforms could pay.
•Oracle:At early envisioned usecase of Ethereum a decentralized data feed to the smart contracts.
•Curates Iist:A blacklist can list the ENS or curated list.
Social network:In social network,the one of the way which we can prevent spam, scams and other abuse is a challenges for decentralized social network.

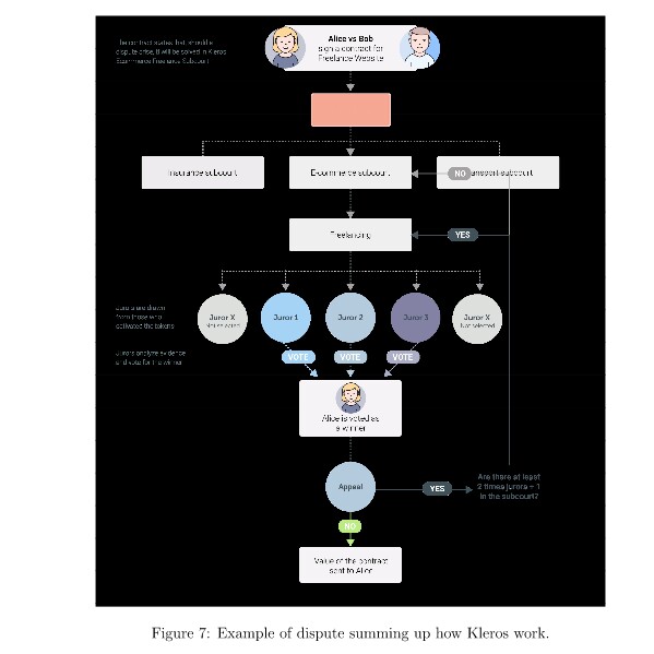
figure5, The exclusive summary of Kleros how it works
Conclusion:
• kleros has being state has a decentralized court system allowing arbitration of smart contracts by crowsourced jurors relying on economics incentives,also a summary of How Kleros works in figure ().
•The is rise of the digital economy created labor,capital and product market that operated the real time across national boundaries.
More Information & Resources:
Kleros Website
Kleros WhitePaper
Kleros Medium
Kleros YouTube
Kleros Telegram
Kleros Twitter
Kleros Github
Kleros Forums
kleros 2018

This post has been submitted for the @OriginalWorks Sponsored Writing Contest!
You can also follow @contestbot to be notified of future contests!