HYPERQUANT : A Multifunctional platform for automated crypto trading, asset management, and DApps creation!

in #blockchain8 years ago

hqt.PNG

In times of high volatility and turbulences that sweep the markets all of a sudden, people operate on a wise portfolio of investments to diversify their risks. These investments have their reasons embedded in financial security in the future, protect one's capital from high inflation and even the sole reason to earn revenues from the ebb and tide at prices of investments. A layman hardly possess any expertise to schedule or sort his savings into fruitful investments. This need led to the necessity of fintech companies that provide solutions to suit every need, expert advice and assistance, and round the clock surveillance. Though there are a plethora of options available to get started with investing, still there are some drawbacks that need to be looked after before the real damage occurs. First of all, the system is not at all transparent while individual investors are at the mercy of fintech organizations that tend to control the trends somehow due to their centralized structure. The range of utilized strategies when it comes to serving customers is limited and convenient for the fintech firms itself. The control over one's own investment is lacking.

On the other hand, we have splurging blockchain technology that is partaking every business towards success and transparency. For survival and revival, the need is to keep up with the present technologies and secure the future success. The technology has already successfully created infrastructure for a new generation of financial services and can give a new dimension to fintech services. And as the trend and investments shift towards cryptocurrencies, so is the time ripe to amalgamate the greatest internet disruption to disrupt next the financial services. In this regard, HYPERQUANT will serve as a multi-tier fintech platform dedicated to the creation of highly effective and decentralized financial services.

hq.PNG

It opens up new avenues for algorithmic trading software providing them with an all-round quantitative framework enhanced by a cutting-edge risk management. AI and blockchain technology further strengthen the security of the system.

The platform functions in several layers- operation, core AI and application layers. It solves several problems affecting the blockchain and fintech markets:

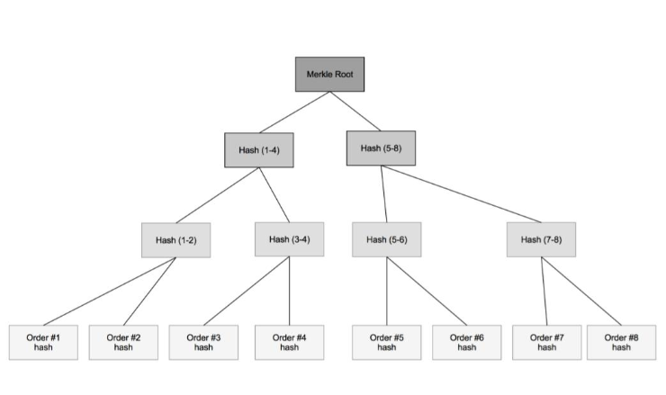
hq1.PNG

  1. It lends the user the power to audit his operations and to check whether they actually happened on the crypto exchange using ethereum blockchain and merkle proofs.
  2. The system is also efficient in terms of traffic and computation requiring less space and minimum hashing operations
  3. The successful traders on the platform share their analytics and strategies with the new users who then combine their blocks to create a diversified portfolio.
  4. All the standardized settings and unified protocols are implemented as a smart contract.
  5. The diversification leads to a reduction in risk level
  6. The platform boasts of a number of ready to use configurations.
  7. The platform employs algorithmic trading practices through trading robots that complete trading processes at unmatched speed with virtually no errors.
  8. The trading robots along with blockchain provide for unlimited possibilities of expansion of the platform.
  9. The bots classify the traditional practices from the aggressive ones with no bias as such the customers can be ensured of complete transparency and maximum returns.
  10. The platform utilizes several strategies: like the arbitrage strategy where the focus is moving towards market neutralization or else basket trading or simultaneous trading of two or more instruments. There is also, counter-trend strategies where the main aim is to earn from the price fluctuations and many more.

As such, the platform removes he need for middlemen and human interference reducing costs, increasing efficiency and bringing in immutability in the trustless platform through its risk management system. Using the Hyperquant platform the traders get access to a unified platform rather than a multitude of crypto exchanges to trade in. it has a competitive edge over other platforms due to its flexibility and scalable technology.

hq2.PNG

The HQT token and its ICO details:

The HQT token will be an ethereum based utility token to run the internal economy of the HyperQuant platform. The platform creates simple and ergonomic conditions of payments to suit the users in the form of several levels with all the robots following the same patterns. There are no hidden commissions or changing prices.

HQT as a token will be used for rewarding the developers for providing data, signals, and indicators to the platform. It offers a leveled set of payments to the consumers to ensure transparency. The platform is operational in both B2C and B2B mode.

Concluding Verdict:

The HyperQuant platform runs on AI and blockchain to achieve efficiency and swiftness in its operations. It brings together several aspects in fintech firms such as various portfolios, safer modes of payments with different levels to suit the needs, SaaS risk management systems, investment strategies all put into operations through algorithms. The platform incentivizes the developers to improve more and create better software. It also provides surety to customers in terms of payments and investment monitoring. The whitepaper provides no details about the ICO and the vested interests of the investors in the currency and it's ICO.

For more details visit:

Website: https://hyperquant.net/en/?utm_source=BT

Whitepaper: https://hyperquant.net/en/wp/

HyperQuant: https://goo.gl/4Jc6yc

Blog By: Lanirm Knayam

BTT Profile: https://bitcointalk.org/index.php?action=profile;u=1308391