YIELD BANK: A BLOCKCHAIN PLATFORM FOR USER'S ECONMY IMPROVEMENT
INTRODUCTION
Everything done on the blockchain has a connection to finance, so then it is practically impossible to talk about any aspect of the blockchain and not infuse finance in a way. The reason for this article is to expose the competence of a platform called Yield Bank, how it function and the at it is set to revolutionize the cryptoworld through its self designed strategy that is presented to all users as solution.
ABOUT YIELD BANK
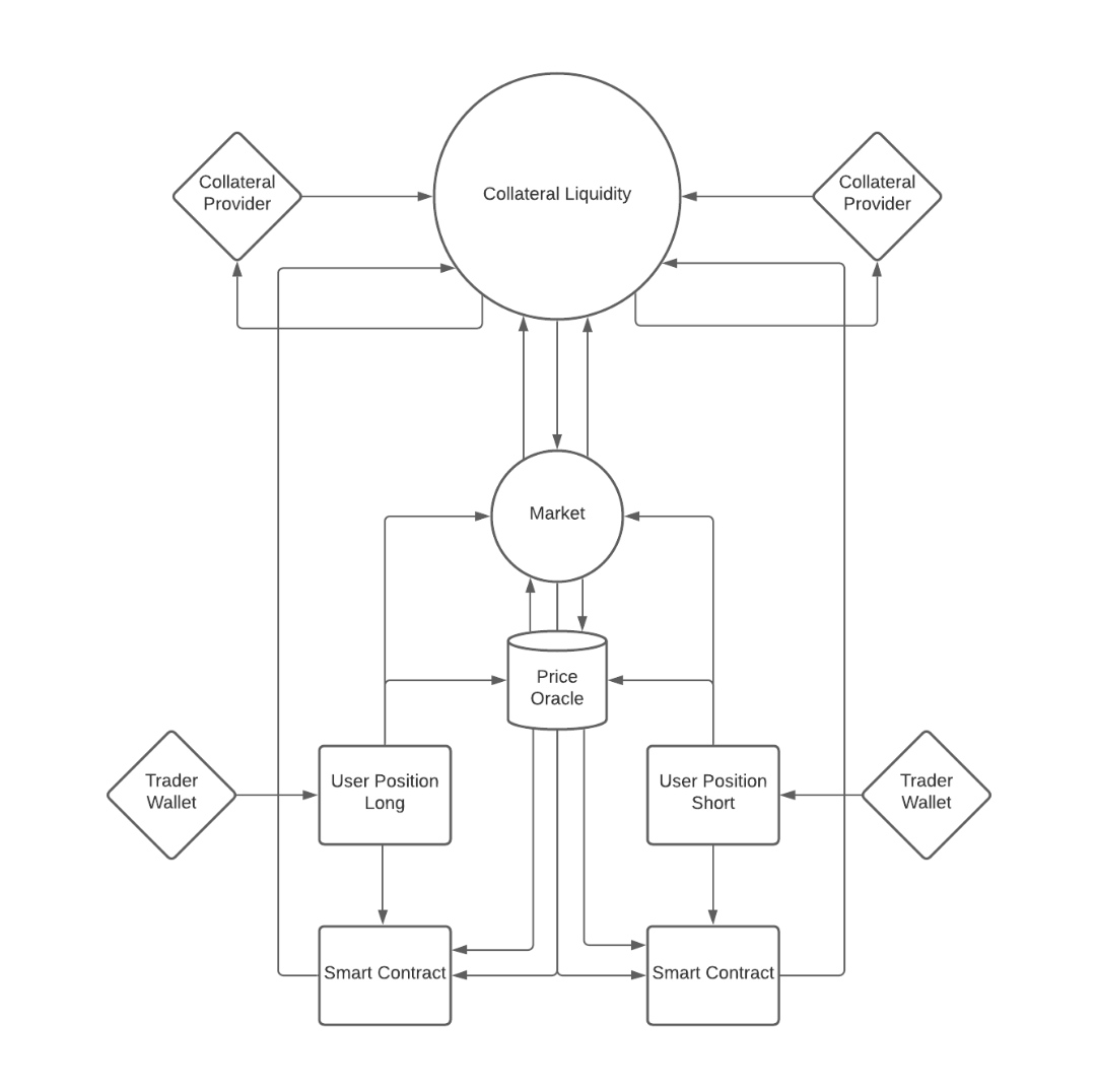
This platform is a product of the coming together of a strong team. Now they have created a structure that can bring about a solid balance in the trading of cryptocurrencies and also cause a significant level of improvement in the cryptoworld. Yield bank innovation is designed to add to the blockchain through the provision of solutions to trading and other key programs done by users. So it has added liquidity to the solution such that no issue can be present as tokens and other digital assets are being used. The high level of liquidity that it offers will make it able to fulfil the demand of the users by attaining even above the standard of the modern bank without presenting any issue to the users. Traders market would be enhanced and trading would become very smooth. The financial transactions in this platform would become so accessible and better off than what the users have always had. Interacting with it would become simple with the relevant features that are provided. All the features would make traders have a platform that provides a good interaction for them and also offers innumerable opportunities as they engage.
FEATURES OF YEILD BANK
The features are provided as an aid to users. It gives traders a market buy back option for their transactions. This provision saves them a lot of time and stress and make them able to operate in a seamless manner.
Another yGasSaver highlight is marked in Yeild bank. This is a cost saving feature on transactions. Many a times users or traders will have to carry out so many transactions and even more at the same time or differently but consistently. This type of transactions usually consumes so much gas which has always resulted into higher fees which would be paid but that is not cost saving for the traders. Through the yGasSaver feature, traders would proudly save cost and spend more on profitable investments or traders. This platform by virtue of that saves them a lot of pressure and make them able to participate in liquidity program designed by the platform such that they remain on the profiting side without losing.
CONCLUSION
The rewards to be shared by this platform is for all traders or users. This is a benefit that will go for those who love and engage in the platform. The reward will enable them stay relevant and also contribute if possible to the platform. The network would be so balance that they wouldn't see any need for searching for an alternative platform because yield bank would satisfy all its users needs and become the one stop shop for trading and all other great and quality financial cryptocurrency services.
USEFUL LINKS
Website: http://yieldbank.finance/
Twitter: https://twitter.com/yieldbank
Telegram: http://t.me/yieldbank
Medium: https://medium.com/@YieldBank/introducing-iyield-yield-bank-af745a661b0
AUTHOR'S DETAILS
Bitcointalk Username: Zandyoby
Bitcointalk Profile Link: https://bitcointalk.org/index.php?action=profile;u=2767311
P. O. A: https://bitcointalk.org/index.php?topic=5283622.msg55590145#msg55590145

