MUST Protocol ICO Projesi - Tokenlaştırmada Evrensel Blockchain Platformu
Değerli kripto para dünyası bu makalemde sizler için ICO satışları 30 Kasım 2018 tarihine kadar devam edecek olan blockchain tabanlı varlıkların tokenlaştırılması konulu MUST.IO ICO Projesini incelemek istiyorum.
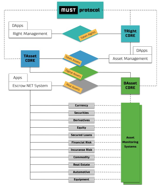
MUST NEDİR?
MUST ekosistemi, motorlu taşıt kiralama, ekipman, inşaat ve özel ekipman kapsamındaki dijital tahvillerin dolaşımını sağlayan dünyanın ilk blockchain platformudur.
Projenin hedef pazar hacmi 520 milyar dolar civarındadır. Proje çerçevesindeki tahminlere göre, proje ekibi önümüzdeki 5 yılını pazarın % 7,5'ini alarak 40 milyar dolarlık bir ciro elde etmeyi planlamaktadır.
MUST Sisteminin Unsurları
Sistemde, ekosistemin işleyişi içerisinde farklı rolleri bulunan unsurlar bulunmaktadır:
• Son Müşteri - Son müşteriye, finansmana erişim kazanmak isteyen bir KOB girişimcisi. Tokenlaştırılmış olan varlığın sahibidir.
• Must Görevlisi - Varlık tokenlaştırma / menkul kıymetleştirme işleminde faaliyet gösteren bir aracı olarak hareket eden MUST grubunun bir hizmet şirketidir.
• Fiat Sermaye Yatırımcısı - Belirli bir kârlılıkla Akıllı Varlığa veya Menkul kıymetlere (menkul kıymetlere) yatırım yapmakla ilgilenen bir banka veya yatırım şirketini ifade etmektedir. Bu tür yatırımcılar, diğerlerinin yanı sıra, nihai ürünün tüketicilerini kapsamaktadır.
• Kripto Sermaye Yatırımcısı - Belirli bir karlılıkla bir Akıllı Varlıkta kripto sermayesine yatırım yapmak isteyen özel bir yatırımcıyı; banka veya yatırım şirketini ifade etmektedir.
• Akıllı Varlık - Garantör tarafından doğrulanan ve izleme sistemine bağlı bir tokenlaştırılmış varlıktır.
• Varlık Algoritmasının Kanıtı (Proof of Asset Algorithm) – Tokenlaştırma ve varlık güvenliğini sağlayan özgün bir algoritmadır. Akıllı Varlık Tokenlaştırıcı ve Akıllı Varlık Emanet Sistemini bünyesinde barındırır.
• MUST SPV’si – Tokenlaştırılmış akıllı varlıklar kapsamında güvenlikle ilgili konuları sağlayan özel bir şirkettir.
• MUST Cüzdanı – MUST, MST tokenları için kripto para ve fiay para borsası hizmetlerinin yürütüldüğü cüzdandır. Aynı zamanda sistemde yer alan kullanıcıların KYC tanımlmasını kolay bir şekilde yapmasını sağlayacaktır.
• Kripto Para Ve Fiat Para Emanetçisi- Klasik bir depozitin işlevlerini yerine getirerek, kripto varlıklarının "soğuk" depolanmasını organize etmeyi amaçlayan bir dizi çözüm içeren bir hizmettir. Kripto varlıklarını muhasebeye alma fırsatı sunar.
• MUST Kripto Para Borsası - Temel amacı tokenlaştırılmış varlıkların satışı için işlemlerin organizasyonu olan kripto para borsasıdır.
MUST ÜRÜNLERİ
Must bünyesinde KOBİ'ler için leasing hizmetlerini yürüten Must Renta ürünü; IHR için tokenlaştırılmış varlıklarla güvence altına alınan bir finansman – kredi hizmeti sunan Must Kredi Birimi; Tokenlaştırılmış varlıklarla ilgili al – sat işlemlerini finanse edecek olan Must Emanet Birimi; Teminat varlıklarına ve nakit akışlarına dayalı olarak menkul kıymetleştirme sürecinde çıkarılan dijital tahviller olan Must Dijital Bonoları yer almaktadır.
Token Sahibi
Token sahibi, Proje ekosistemin kapsamında yer alan bütün hizmetlerden faydalanabilecektir. Must sahibi Must kripto borsası bünyesinde aşağıdaki şemaya uygun olarak komisyon ödemelerinde indirim imkanı sunacaktır.
HB - 2019 Q4 -% 50
2020 Q1 - 2020 Q4 -% 75
2021 Q1 - 2021 Q4 - 80%
2022 Q1 - 2022 Q4 -% 90
Must sistemi tarafından tüm komisyon ödemeleri kapsamında alınan tokenlar yakılacaktır. Kripto para borsasında listelendikten sonra Must kripto paraları kripto para veya fiat para karşılığında satılabilecektir.
Token ve ICO Bilgileri:
Projenin tokenı ERC 223 standardında olan MUST tokenıdır. Token satışları üç aşamada gerçekleştirilmektedir. Birincisi Özel Satışlardır ki bu sona ermiştir. İkincisi Ön Satışlardır. Bu satışlar 1 Ağustos – 30 Eylül 2018 tarihleri arasında gerçekleştirilmektedir.
Ana token satışları ise 1 Kasım – 30 Kasım 2018 tarihleri arasında gerçekleştirilecektir. Bu satışlara ilişkin daha ayrıntılı güncel bilgilere ve sorularınızın cevaplarına Projenin resmi telegram hesabı olan https://t.me/must_en üzerinden ulaşabilirsiniz.
Satışlarda Soft Cap hedefi 6 milyon 700 bin ABD Doları; Hard Cap hedefi ise 35 milyon Dolardır. Satışa çıkarılan toplam token miktarı 350 milyondur. Token satışlarına https://must.io/# adresi üzerinden katılabilirsiniz.
Proje Ekibi
Projenin Ceo’su ve kurucusu Anton REDKO isimli girişimcidir. 2014 – 2018 yılları arasında R&D Yönetimi girişiminde çalışmıştır. Rusya’da faaliyet göstermektedir. Projenin diğer üyeleri de blockchain, ürün pazarlama, iletişim, finans, ürün geliştirme gibi alanlarda tecrübeli kişilerden oluşmaktadır.
Ayrıntılı Bilgi İçin Aşağıdaki Linkleri İnceleyebilirsiniz:
Website: https://must.io/
Ann Thread: https://bitcointalk.org/index.php?topic=4509154
White paper: https://must.io/whitepaper.pdf
Facebook: https://www.facebook.com/mustfinex
Twitter: https://twitter.com/mustfin
Telegram: https://t.me/must_en
Youtube: https://www.youtube.com/channel/UCE_f7jxOCOoGL3a0l73AUxQ
Instagram: https://instagram.com/mustfinance
Author:
BTT Username: techno99
BTT URL: https://bitcointalk.org/index.php?action=profile;u=2034249
MEW: 0x68AAb7e8AD08ebfB91bB44f66Ec38fDe9602c2cB


