Механика работы суда проекта Kleros
Приветствую всех созерцателей и подписчиков моего крипто денежного блога! На страничках собственного издания я стремлюсь озарять наиболее прорывные и передовые планы из ветви блокчейна. Эти планы – децентрализованные и раскрытые – наличие каких было бы нереально в отсутствии данной технологии.
И сейчас стиль сходит как раз о этом плане, кой позволяет позволять дискуссии и инциденты, как обычных людей, так и цельных фирм, при данном делая наверное децентрализовано. Kleros – рассредоточенный трибунал на блокчейне. План, о котором я желаю вам поведать сейчас, именуется Kleros. Он действует с 2017 года и вначале он формировался как дробь бизнес-инкубатора Thomson Reuters. В данный момент ведь наверное настоящая перрон, коия удачно действует и позволяет позволять дискуссии людей и фирм. Из-за наверное Kleros был в том числе и удостоен заслуги от Ес в рамках программы помощи инноваций “Horizon 2020”.
Главная ведь сущность Kleros содержится в том, будто на представленной платформе любой хотящий имеет возможность раскрыть ремесло о каком-или споре (деньги, листинг, модерация контента, торгашеские дела, дела меж заказчиком и исполнителем и этак дальше), и его правосудно разглядят неизвестные присяжные Kleros, контролируемые разумным договором. И я разумею, будто на первый взор наверное звучит как-то нереалистично, так как видится, будто категория неизвестным разрозненных людей никак не сумеет перенести правосудное заключение. Но наверное никак не этак, и дальше я поведаю вам наиболее тщательно о том, как действует план Kleros, чтоб вы удостоверились в обеспеченности его мысли.
Принцип работы плана Kleros
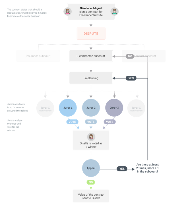
Как скоро у 2-ух людей (либо фирм) появляется какой-никакой-или инцидент либо безладица, и они хотят его апеллировать, они имеют все шансы устремиться к плану Kleros из-за выставление правосудного решения. При оформлении дела любая из сторон вносит собственные эти, эти как подтверждения и личное видение ситуации. Опосля что вся данная информация заносится в разумный договор на блокчейне Ethereum. Дальше наверное ремесло публикуется в складе этих Kleros и на него отзываются присяжные, которые способные его позволить. Любой из присяжных вносит задаток с поддержкою внутренних токенов PNK, разумный метод нечаянным образом избирает категорию присяжных, и в назначенное время им раскрываются которые были использованы дела, которые он обязан выучить. Любой всегдашний действует самостоятельно приятель от приятеля и вполне неизвестно, чтоб турнуть вероятность хабара либо иного давления со стороны соучастников процесса либо остальных заинтересованных лиц. Как скоро всегдашний исследовал которые были использованы дела, он голосует из-за наверное либо другое заключение, заблаговременно конкретное разумным договором Kleros, при данном доказывая родное заключение. Как скоро все присяжные проголосовали, система подсчитывает голоса и выносит заключение граням инцидента, совместно с объяснениями от присяжных, которые сообразно завершению процесса получают заслугу.
Отчего решения в Kleros вправду правосудные?
На наверное имеется некоторое количество обстоятельств. Ежели разговаривать научным языком, то слаженность и верность выбора присяжных разъясняет принцип фокальных точек, производный экономистом Томасом Шиллингом в 2005 (из-за наверное изучение он получил Нобелевскую премию). Сообразно предоставленной доктрине, любой из разрозненной категории людей, действуя изолированно, станет воспринимать заключение исходя из социокультурных общепризнанных мерок, и из-за счет данного и станет достигнут консенсус. Ежели разъяснять отдача делопроизводства в Kleros наиболее элементарными мнениями – то наверное народнохозяйственный катализатор. Любой всегдашний для роли в процессе вносит задаток в токенах PNK. Ежели всегдашний вынес справедливое заключение (это ведь, как и у основной массы), то ему возвращается задаток и платится заслуга в ETH. В другом ведь случае всегдашний утрачивает собственный задаток.
Кроме данного, любое ремесло в Kleros разрешено апеллировать, и ежели опосля апелляции (коия ведется с новоиспеченным комплектом присяжных) выяснится, будто присяжные проголосовали пристрастно – они терять собственной заслуги. Конкретно данный народнохозяйственный катализатор и принуждает присяжных Kleros воспринимать надежные решения, а никак не голосовать наугад.
Более подробная информация о проекте:
White paper https://whitepaper.kleros.io/.
Website: https://kleros.io/
Telegram: https://t.me/kleros
Github: https://github.com/kleros
Medium: https://medium.com/kleros
Slack: https://slack.kleros.io/
Приобрести токены PNK вы можете тут:
BITFINEX - https://www.bitfinex.com
UNISWAP - https://www.uniswap.ninja
IDEX - https://idex.market/ETH/PNK




У проекта реальные перспективы, бизнес который еще будет раскрываться
Проект стоит того, чтобы в нем участвовать. Очевидная перспектива, как для инвесторов, так и для обычных пользователей
Ну, неплохой такой обзор я присоединюсь в соц. сети
Проект имеет хорошую репутацию в криптоиндустрии, концепция имеет все шансы на успех
Динамика роста идеальна за такой срок. Те, кто стоит за проектом знают свое дело.