Infleum - Next Gen Decentralized advertising platform
Infleum is a decentralized platform created by ELSOLCOM. ELSOL has been a leader in marketing and advertising domain for long period of time. They have helped a lot of Startups and SMEs grow leap and bounds and establish their brand in most competitive world.
All these days marketing/advertising has been centralized and conventional methods of advertising has made enormous influence on brands, but the brand image built is not forever or it does not help in improve business, some large brands have their own advertising house so as meet demands of periodic promotion and creation of quality content.
Below are list of reasons for FAILURE of Conventional method of Advertising
- Brand Building in Conventional form includes large amount of funds for promotion.
- Fall of Media houses has it difficult to reach users / buyers.
- Brand Building in Conventional method only focuses on showcasing product rather than showing how it works.
- There is no trust built between User and Brand.
How Infleum helps effectively in brand building???
Infleum is a decentralized platform which makes effective use of Blockchain and Smart Contract to solve issues of lack of trust and Building relationship between brand and Buyer. Infleum actively involves buyer/user to actively involve in brand building.
Strategy of INFLEUM
In order to avoid star influencers centralize power of influencing, infleum proposes the concept of Infleum Citizenship, which provides equal opportunity for users and advertisers. Influem citizenship is the starting point of every user of platform but it doesn't restrict users from becoming advertisers
INFLEUM PLATFORM
Advertising and Marketing is main functions of INFLEUM platform. The above image depicts clearly how users can interact with infleum platform for becoming a infleuncer or advertiser. Advertisers use smart contract to create various campaigns which are required for brand building and establishing relationship with user. There is special training needed to create campaigns.
Architecture of INFLEUM Platform
Infleum Platform has built 8DAPPs to reach Infleum Citizens for marketing and to support all stages of value chain, which will help completing campaigns in effective manner.
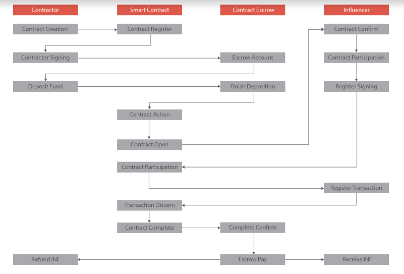
Working of Infleum Platform
The Flowchart depicts how platform works and simplifes understanding of platform.
- To post a contract the user has to become Infleum Citizen.
- Contract creator has to escrow certain amount related to value of campaign and then he is allowed to create campaign,so that it provides a guarantee of payment for all influencers.
- Verifies correct implementation of campaign by influencer through Proof of Influence(POI) and is rewarded fairly.
The effectiveness of influencers is measured by CVD(Conversion Validation Discern)system. It measures the contracts completed effectively by each user according to their quality of implementation in reaching audience of buyer.
The existing apps are for the core funtional uses of platform. The image shows how Infleum is planning to evolve in future with time. Infleum platform is a opensource platform which makes it truley decentralized and any third party user can use and build apps with rules of Infleum.
INFLEUM Combined Wallet
Infleum combined wallet is a united payment wallet for all storing all cryptocurrencies, it is created during registration of user to infleum platform and is used for identifying users.
Strengths of Infleum Platform
1.Automated Platform created using Blockchain and Smart Contract technology completely avoids middleman, so
that complete reward is paid directly to Influencer to their wallet.
2.Targeted marketing using Big Data & AI and the result is brand built with trust in a short period of time.
3.Fair and Decentralized system, which prevents centralization of power of influencing.
4. Low commission for Infleum platform makes is available for all small and medium budget brand houses with Unique Idea to grow big.
Core Value and Competitiveness with Similar Platforms
Links:
Website: https://infleum.io/en/index
WhitePaper: https://clck.ru/ERzgg
Telegram: https://t.me/infleum_official_EN
Facebook: https://www.facebook.com/InfleumOfficial
Twitter: https://twitter.com/infleum
Medium: https://medium.com/@infleum
ANN: https://bitcointalk.org/index.php?topic=4979079.0
Author :https://bitcointalk.org/index.php?action=profile;u=2435635;sa=summary
ETH address: 0x7987A44004d799bd73DeB808306E372AEd78dd44







