04 - 01. Learn the Unreal Engine - Light Types
Another segment of my free online course, how to use the Unreal Engine 4 to create your games and short films.
Greetings and welcome to the first of a series of videos regarding lights and their usage! In this serie, we will cover the different light types Unreal has to offer, understanding the concept of light mobility and we will finish with the topic of global illumination using baked lighting, a process in which lights are precomputed into textures to significantly improve performances. Let's get started.
Unreal has 5 types of lights to work with. The pointLight, a light that pretty much act like a light bulb, emitting in all directions. The spotlight, a light casting only in a single direction using a cone. The directionalLight, a light that simulates the sun with parralel shadows. The Skylight, as the name suggest, simulates the light coming from the sky and can be seen as ambient light. And Rect Lights, a type of light emitting from a rectangular plane instead of a point. A good choice for softboxes or light from a tv screen. Now that we have an overview of the tools at our disposal, let's take a look at some of the settings available for these lights.
First, you can find all the lights using the modes panel. Simply search by name or reach in the Light section.
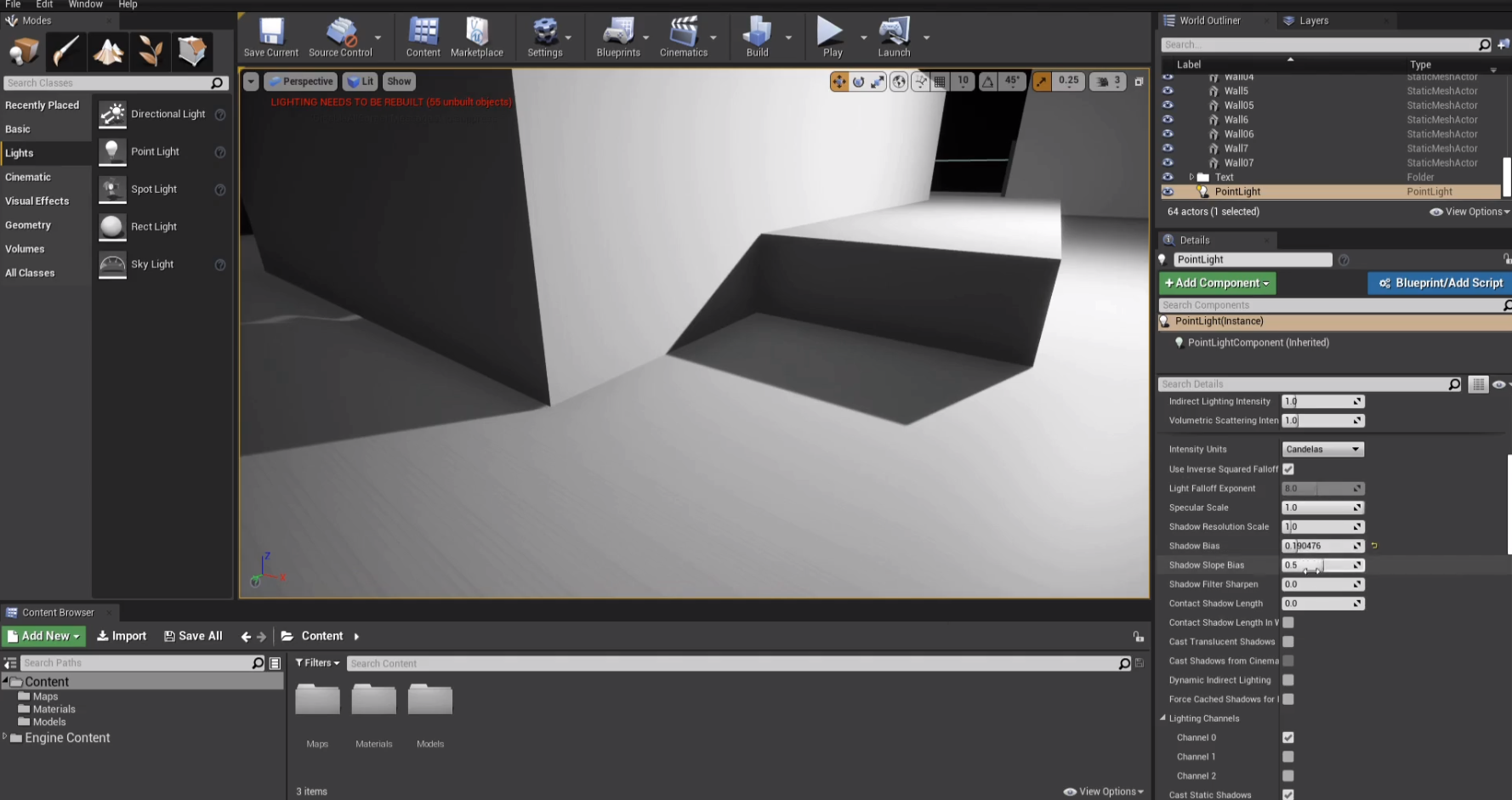
Starting with the pointlight. In the details panel, under the Light category, you will find general settings that are shared by other types of lights. You can find the light intensity, the color, the attenuation radius, used to control light decay, the source and soft source radius, to control the size of the light and it's reflection on glossy surfaces, A source length, that can be used to shape our light, use of temperature, which enables you to use degrees Kelvins to dial in a warm or cold feel. And Cast shadows, which is self explanatory.
The small down arrow will display some advanced settings. Some really useful ones are the shadow bias and the contact shadow length. Use this to ground your objects to the floor if they seems to be floating.
Moving on to the Spotlight. This one pretty much has the same settings as the point light. The only difference is that you can use the Outter cone angle, to control how wide your spotlight will be, and the inner cone angle to control falloff between light and shadow.
Next in line is the directional light. For this actor, remember that the position of this light won't have any effects. To control it's direction, simply rotate it. One major difference though is the absence of attenuation as the sun light does not decay in the scale of the earth.
The skylight is another type of light that position is not important. Key features are the possibility to capture your level to create ambient lighting or to use HDRI textures captured from real world location.
The last one, the rect light, let you dial in the size of the light source, Using the barn door settings, you can control light bleeing in the scene and the other really cool feature is the use of textures to give color.
And this wraps it up for this segment. In the next lesson, we will dive into light mobility and how it drastically change the lighting results.
Peace out!







